
微信扫一扫
关注公众号
产品分类
- 酶及底物 (524)
- 免疫学 (2665)
- 标准品/对照品 (131)
- 生物制药与疫苗 (384)
- 分离纯化 (37)
- 生化试剂 (28758)
- 分子生物学 (21)
- WAKO (13617)
- Jackson ImmunoResearch (2012)
- Ludger 糖链分析 (87)
- Lumiprobe活性染料 (3)
- abcam (39111)
- Merck-Sigma (44529)
- MP Bio (11015)
- 试剂 (9728)
- 健康原料 (24)
- 新型材料 (345)
- 仪器分析 (1025)
- 合作品牌 (45348)
- Aalto
- AAT Bioquest
- AbD
- Acros
- Active Motif
- Advanced Targeting Systems
- Ambion
- AnaSpec
- AssayDesign
- Avanti
- Bangs Laboratories
- BioPorto
- BioSource
- bioworld
- cayman
- Chemicon
- Clontech
- CST
- DiFco
- Epigentek
- hampton
- Himedia
- Hyclone
- ldmsapp
- Innova Biosciences
- Invent
- J.T.BAKER
- KALEN
- KPL
- lifespan
- MRC
- Phytotech
- Pierce
- Prozyme
- Qiagen
- R&D
- Roche
- Santa Cruz
- Serotec
- Vector
- Worthington
- 其他分类 (5)
服务保证
西宝风采
公司新闻
一文读懂DSS在动物结肠炎模型构建中的应用
发布时间:2025-11-12 11:18 | 点击次数:444
溃疡性结肠炎(UC)是一种病因和发病机制尚不十分清楚的慢性肠道炎症性疾病,建立适当的结肠炎动物模型对于研究溃疡性结肠炎的病因、发病机制以及新的医治方法具有重要意义。而硫酸葡聚糖钠(DextranSulfateSodium,DSS )作为一种人工合成的多糖类化合物,凭借其操作简便、造模周期短、病理特征贴近临床等优势,成为目前全球实验室最常用的肠炎动物模型构建工具。

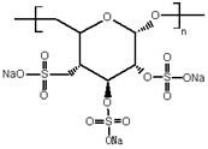
西宝生物提供结肠炎造模用硫酸葡聚糖钠DSS MW:36000-50000,及其他分子量的MW:5000,MW:40000等。免费热线:400-021-8158。
DSS造模的原理
DSS作为一种水溶性带负电荷的硫酸化多糖(分子量MW:36000-50000)在IBD研究中,DSS通过破坏肠黏膜屏障、激活免疫炎症反应及扰乱肠道菌群平衡,模拟人类溃疡性结肠炎的病理过程,主要通过以下过程:
1.破坏肠道黏膜屏障,让肠道内的细菌、内毒素等有害物质轻易侵入黏膜下层,引发局部炎症反应。
2.肠道黏膜屏障受损后,激活免疫炎症通路侵入的病原体及其产物会激活肠道固有免疫细胞(如巨噬细胞、树突状细胞)并释放大量炎症因子(如TNF-α、IL-6、IL-1β等)形成“炎症风暴”,最终导致肠道黏膜充血、水肿、糜烂甚至溃疡;
3.改变肠道菌群结构,破坏肠道菌群平衡进一步加剧肠道炎症的发展。
DSS造模的优点
①.DSS诱导的溃疡性结肠炎模型的病理改变与人类溃疡性结肠炎相似;
②.此模型既可以应用于溃疡性结肠炎急性期又可应用于慢性期的研究,使实验能够完整地进行;
③.制作简便、经济、易于复制;
④.造模周期短、成本低,满足高通量试验;
⑤.病理特征贴近临床。
DSS造模流程(以急性肠炎为例,仅供参考)
适应期(1~3d):将小鼠置于SPF级动物房适应环境饲养,自由饮水,避免应激反应。
造模期(7~10d):配制3%-4%的DSS水溶液(用无菌水溶解,现配现用,避免阳光直射)替代普通饮水,让小鼠自由饮用。期间每日更换DSS溶液,保证浓度稳定,同时观察小鼠状态。
评估期:每日记录小鼠体重变化、腹泻情况、便血情况。
取材与检测:造模结束后,处死小鼠,取结肠组织测量长度(炎症会导致结肠缩短),观察黏膜形态;部分组织固定切片进行HE染色,观察病理损伤;另一部分组织可用于提取RNA或蛋白,检测炎症因子(TNF-α、IL-6等)的表达水平。
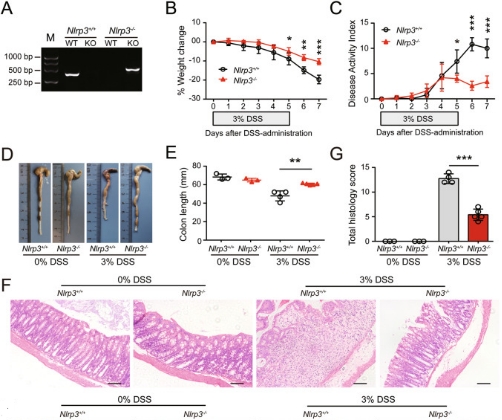
造模结果

Oral administration of human microbiota alleviated DSS-induced acute colitis symptoms of GF mice【1】

NLRP3 deficiency attenuates DSS-induced colitis and inflammasome activation in mice【2】
常见问题FAQ
1.小鼠体重下降不明显、无便血
可能原因:DSS浓度过低、饮用时间不足、小鼠对DSS不敏感。
解决方案:提高DSS浓度(如从3%增至4%)、延长造模时间(至10~14d)、更换敏感品系(如C57BL/6小鼠)。
2.小鼠死亡率过高
可能原因:DSS浓度过高、造模时间过长、肠道炎症过重导致脱水或感染。
解决方案:降低DSS浓度(如从5%降至3%)、缩短造模时间(至7d)、造模期间密切监测小鼠状态,避免过度痛苦和死亡。
3.同一批模型炎症程度差异大
可能原因:DSS溶液浓度不均、小鼠饮水摄入量差异大、笼具内小鼠打斗等导致应激不均。
解决方案:配制DSS溶液时充分搅拌均匀、使用独立饮水瓶避免抢饮、减少每笼饲养密度(建议每笼3-5只)。
4.病理切片无明显溃疡或炎性浸润
可能原因:取材部位不当(如未取结肠远端,DSS诱导的炎症主要集中在结肠远端)、固定或染色操作不当。
解决方案:优先取结肠远端1/3部位进行固定、严格按照HE染色流程操作。
相关产品
|
产品货号
|
产品名称
|
包装规格
|
|
ACJ172A
|
Seebio®硫酸葡聚糖钠 2000(DSS)
|
25g
|
|
DCJ0083A
|
Seebio®硫酸葡聚糖钠 3000(DSS)
|
50g
|
|
DCJ0018C
|
Seebio® 硫酸葡聚糖钠 5,000(DSS)
|
25g
|
|
DCJ0018D
|
Seebio®硫酸葡聚糖钠 5,000(DSS),低内毒素
|
25g/100g/500g
|
|
DCJ1606C
|
Seebio®硫酸葡聚糖钠 40,000(DSS)
|
25g/100g/500g
|
|
DCJ1606D
|
Seebio®硫酸葡聚糖钠 40,000(DSS),低内毒素
|
25g/100g/500g
|
|
DCJ0105A
|
Seebio®硫酸葡聚糖钠 36,000~50,000(DSS)
|
25g/100g/500g
|
|
DCJ0016A
|
Seebio®硫酸葡聚糖钠 500,000(DSS)
|
5g/100g/500g
|
[1]Yang Y, Zheng X, Wang Y, Tan X, Zou H, Feng S, Zhang H, Zhang Z, He J, Cui B, Zhang X, Wu Z, Dong M, Cheng W, Tao S, Wei H. Human Fecal Microbiota Transplantation Reduces the Susceptibility to Dextran Sulfate Sodium-Induced Germ-Free Mouse Colitis. Front Immunol. 2022 Feb 14;13:836542. doi: 10.3389/fimmu.2022.836542
[2] Zeng B, Huang Y, Chen S, Xu R, Xu L, Qiu J, Shi F, Liu S, Zha Q, Ouyang D, He X. Dextran sodium sulfate potentiates NLRP3 inflammasome activation by modulating the KCa3.1 potassium channel in a mouse model of colitis. Cell Mol Immunol. 2022 Aug;19(8):925-943. doi: 10.1038/s41423-022-00891-0.


















